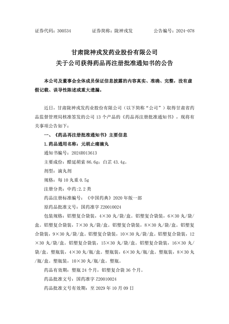
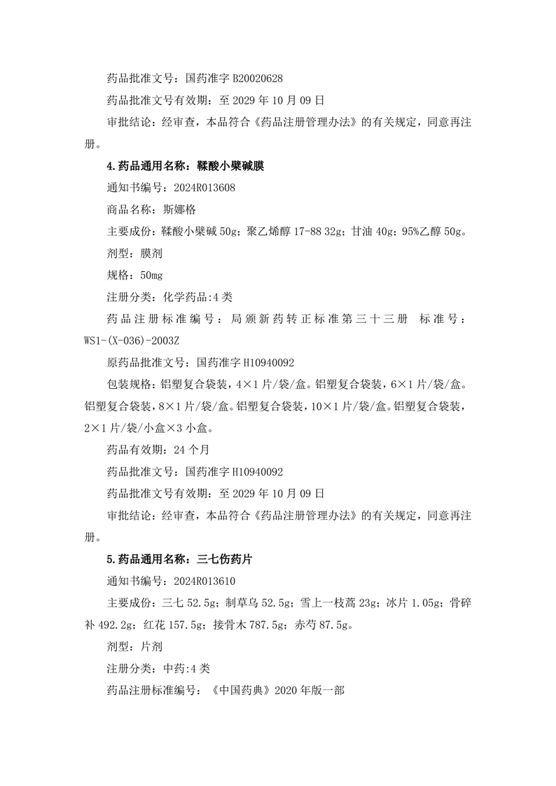
關于公司獲得藥品再注冊批準通知書的公告
來源: 作者: 時間:2024-10-14 閱讀:









上篇:
下篇:
來源: 作者: 時間:2024-10-14 閱讀:









上篇:
下篇:
Copyrights © 2017-2025 All Rights Reserved 版權所有 隴神戎發 隴ICP備18001904號 設計制作 宏點網絡
甘公網安備 62010002000454號 證書編號:(甘)-非經營性-2024-0018